365英国上市(集团)有限公司-Official website
·校主站
·数字校园门户
·旧版回顾
网站首页
新闻动态
英国上市公司365
职教动态
学者论坛
他山之石
当前位置:
网站首页
>>
职教动态
>> 正文
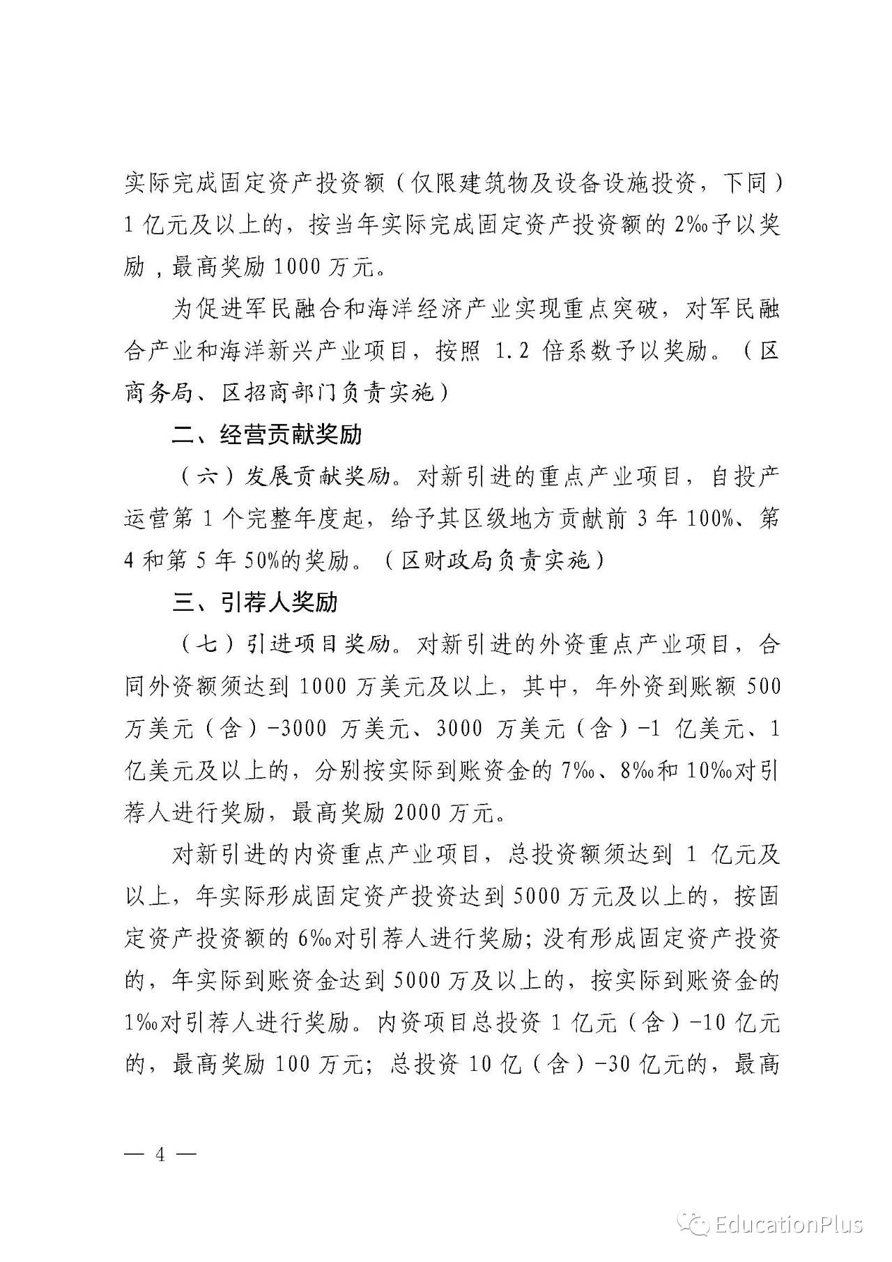
【地方动态】青海:关于促进“双招双引”二十条政策的通知
来源:
高等职业教育研究所
日期:
2020年06月04日 23:15
点击:
属于:
职教动态
(摘编自2020年6月2日《光明日报》)
上一:
【高层声音】鲁昕:工业互联网助力实现高质量发展
下一:
【高职榜单】各省域综合实力最强的职业高等学校名单
友情链接
+
腾讯新闻
中国新闻网
搜狗
新浪
CMS系统
百度
好搜
搜狐
Copyright ©
2025 365英国上市(集团)有限公司-Official website 版权所有
琼ICP备10200870号-1
地址:海南省海口市美兰区桂林洋高校区