******365英国上市(集团)有限公司-Official website
英国正版365官方网站
当前位置: 网站首页 >> 职教动态 >> 正文

【地方动态】省政府办公厅关于支持南京工业职业技术大学 本科职业教育试点若干政策措施的通知

来源: 高等职业教育研究所   日期:2020年12月17日 13:55  点击:  属于:职教动态
(苏政办发〔2020〕79号)
 
各市、县(市、区)人民政府,省各委办厅局,省各直属单位:

  经英国正版365官方网站批准,南京工业职业技术学院更名为南京工业职业技术大学,成为全国首家公办本科层次职业学校。为支持南京工业职业技术大学(以下简称学校)开展本科职业教育试点,加快建设成为在全国具有示范性、引领性的本科层次职业学校,经省人民政府同意,现提出如下政策措施。

  一、支持学校提升职业教育层次,省教育厅要将学校开展本科职业教育试点纳入全省“十四五”教育事业发展规划。指导学校系统谋划和推进本科职业教育试点工作,适时总结推广试点经验和成果,更好地培养具备扎实理论基础、适应新技术革命和高质量发展需求的高层次技术技能人才。

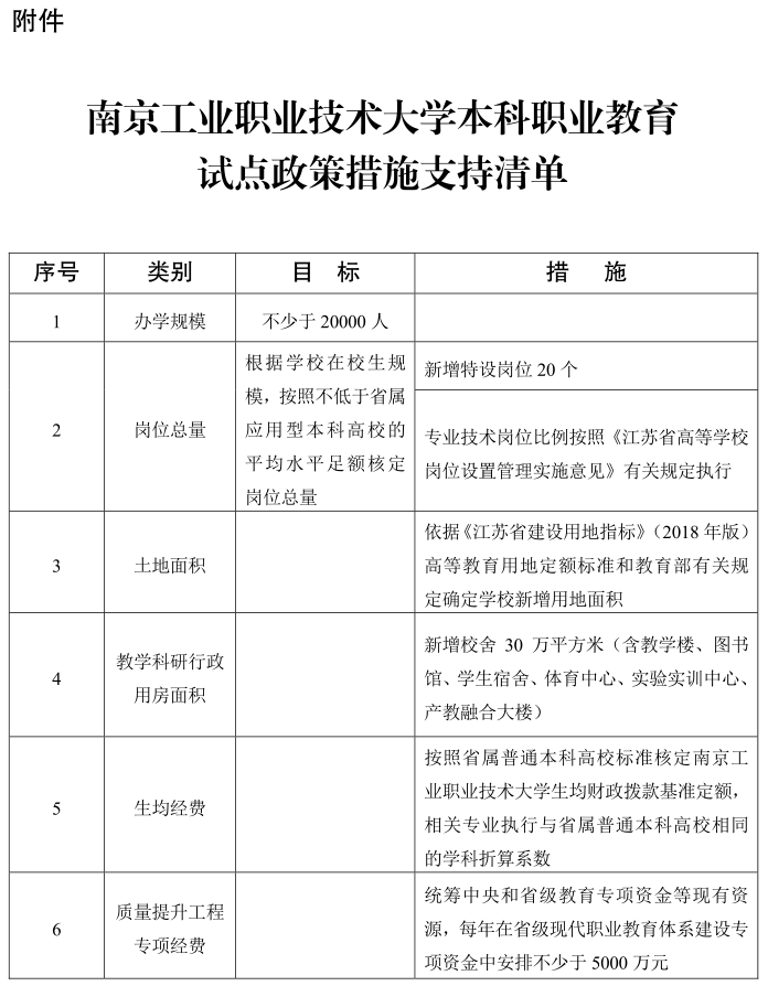
  二、支持学校根据试点需要拓展办学空间,省教育厅按在校生不少于2万人核定学校办学规模,作为今后安排招生计划、学校项目建设等方面的重要依据。支持学校实施新校区建设,依据《江苏省建设用地指标》(2018年版)高等教育用地定额标准和英国正版365官方网站有关规定确定学校新增用地面积,新增教学楼、图书馆、学生宿舍、体育中心、实验实训中心、产教融合大楼等不少于30万平方米。省有关部门及南京市简化审批流程,并依法给予相应税费减免。

  三、支持学校实施机构编制、人事制度改革试点,省委编办会同省人力资源社会保障厅,将学校列入全省高校机构编制、人事制度改革试点单位。待我省实行高校人员总量指导文件出台后,省委编办根据学校在校生规模,及时按规定批复学校人员总量方案,省人力资源社会保障厅按照不低于省属应用型本科高校的平均水平足额核定岗位总量。创新人才引进方式,支持建立符合学校特点的高层次人才引进绿色通道,简化人员聘用流程。支持学校采用“一人一策”模式引进高层次人才,由南京市在市内购房、子女入学等方面给予政策支持。支持学校在国家和省有关政策范围内,自主确定管理、专业技术、工勤技能岗位结构比例和教师岗位比例,专业技术岗位比例按照《江苏省高等学校岗位设置管理实施意见》有关规定执行,其中专业技术高级岗位比例不超过50%;新增特设岗位20个,用于引进高水平科研型、技能型人才。支持学校在30%编制员额内自主招聘兼职教师,由学校参照高级专业技术职务人员平均薪酬水平统筹安排相关经费。

  四、支持学校改革教师绩效工资制度,经省人力资源社会保障厅核定,学校绩效工资按省属本科高校绩效工资相关倾斜政策执行。教师根据相关规定取得的科技成果转让费,不纳入单位绩效工资总额基数。支持学校以年薪制、协议工资、项目工资等方式引进高层次人才,年薪、协议工资在绩效工资总量外单列。对学校承担的培训任务,与绩效工资总量增长挂钩。专业教师在完成本职工作前提下,经批准,可在校企合作企业按规定兼职取酬。
五、支持学校根据办学特点和优势,在机电、电气等领域建设若干重点实验室,申报省级以上科研平台、科技项目、科研团队和科技成果奖,提升科研能力和科技创新水平。由省工业和信息化厅牵头支持省内大企业大集团、龙头骨干企业与学校合作,围绕全省先进制造业集群打造人工智能与制造业融合创新应用中心,拓宽产教融合渠道,推动校企合作升级。支持学校创建具有职教特色的国家大学科技园。支持学校深化产学研合作、转化科技成果,争取各类科技发展资源。

  六、支持学校贯彻落实国家和省经济社会发展战略,发挥大学科技园、产业研究院等平台作用,依托已设置的本科职业教育专业,建设一批学校主导、产业领军企业或行业协会、学会为共同办学主体的现代产业学院,促进人才培养供给侧和产业发展需求侧深度融合,建立紧密对接产业链、创新链的本科职业教育专业体系。围绕产业关键技术、中小微企业技术创新和产品升级,深入推进校企协同技术创新、联合攻关和成果转化,积极开展技术培训和职业技能培训,为产业转型升级发挥支撑作用。

  七、支持完善政府、社会和企业等多元投入机制,提高学校经费投入水平。按照省属普通本科高校标准核定学校生均财政拨款基准定额,相关专业执行与省属普通本科高校相同的学科折算系数。省财政统筹中央和省级教育专项资金等现有资源,每年在省级现代职业教育体系建设专项资金中安排不少于5000万元,支持学校开展试点工作、提升办学质量。
八、支持学校达到学士学位授予条件基础上尽快获得学位授予权,与具有硕士学位授予权的高校合作培养专业硕士学位研究生,举办黄炎培师范教育学院、职教师资培训学院和职业院校校长培训基地。支持学校教师团队申请江苏政府奖学金和中青年骨干教师出国研修计划。
九、支持学校牵头开展职业教育本科层次试点学校建设标准、评价体系与标准、内部质量保障体系等各类研究。针对已设置本科专业,完善教学标准体系,建成指导性人才培养方案、核心课程标准、技能教学标准、顶岗实习标准、实训条件建设标准等,并适时推广。支持学校成立江苏省黄炎培职业教育思想研究院。

  十、支持学校面向普通高中、中等职业学校和高等职业院校(专科)毕业生等群体,通过“普通高考”“职教高考”和“专转本”等方式进行分类考试招生,因材施考,多元录取。支持学校与其他中高职学校合作,采用高职本科、中职本科等贯通方式培养高层次技术技能人才,服务现代职业教育体系建设。

  十一、支持学校加强党建工作,全面落实立德树人根本任务,确保本科职业教育试点工作有力有序推进。按照省属普通本科高校领导班子配置标准,加强学校党政领导班子建设,推动具有职教特色和学校特点的办学模式传承与提升。

  十二、由省教育厅牵头、省各有关部门参与,认真贯彻省委、省政府支持开展本科职业教育试点的部署要求,确保本通知明确的各项支持政策落地落实。同时,按照不低于普通本科高校的支持力度,研究完善其他支持政策,统筹协调解决学校试点过程中遇到的问题。南京市要结合地方实际,大力支持并积极引导社会各界关心帮助学校建设,为学校营造良好的试点环境和发展氛围。

  附件:南京工业职业技术大学本科职业教育试点政策措施支持清单
 
江苏省人民政府办公厅
2020年12月15日
 
  (此件公开发布)
 



 
(摘编自2020年12月15日《江苏省人民政府办公厅》)
友情链接