******365英国上市(集团)有限公司-Official website
英国正版365官方网站
当前位置: 网站首页 >> 职教动态 >> 正文

【行业热点】一年激增近200所学院!职校为何打响二级学院建设争霸赛?

来源: 高等职业教育研究所   日期:2021年03月01日 22:54  点击:  属于:职教动态
  2019年以来,高职院校持续扩招。为满足扩招需求,职业院校也在扩大办学规模。建设二级学院是职业院校深化发展的重要途径。二级学院在全面提高教育质量、办出水平和特色方面发挥着越来越重要的作用。

  2020年有104所高职院校、11所技师学院新建二级学院。新设的二级学院中,大多数是校企合作共建、共管,极大程度上深化了校企融合。还有一部分是政校合作,即学校与当地政府部门合作共建二级学院;也有一些二级学院是由学校、政府、企业三方合作建设的。
 
1

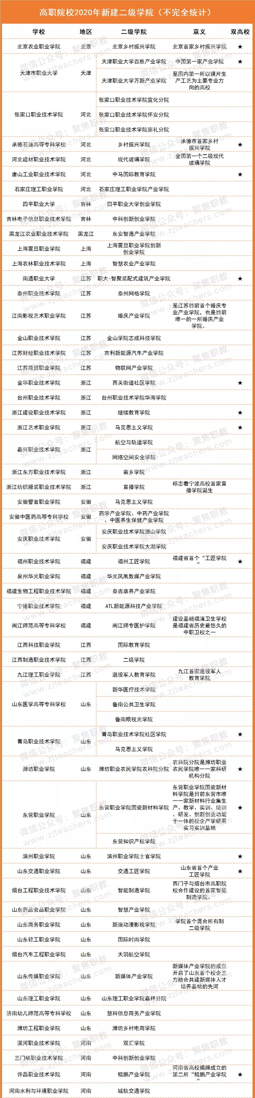
2020年高职院校新建的二级学院名单


  根据不完全统计,2020年104所高职院校新设二级学院,其中有34所是国家“双高”院校。

  2020年职校新设二级学院数量超过150个。其中,有数个新设二级学院是“全国之首”。

  天津职业大学百胜产业学院是中国第一家产业学院;

  天津职业大学万新产业学院是国内第一所以镜片生产工艺为主要专业方向的高校;

  河北建材职业技术学院现代玻璃学院是全国第一个二级现代玻璃学院;

  江南影视艺术职业学院婚庆产业学院是全国首个、也是目前唯一的一所婚庆产业学院。

  平顶山工业职业技术学院天通电力学院开创了全国煤炭行业产业学院建设先河,是全国煤炭行业首家产业学院。

  武汉职业技术学院信创学院是全国首家信创学院;

  黄冈职业技术学院蕲艾产业学院是全国第一家以艾产业命名的学院;

  柳州职业技术学院螺蛳粉产业学院是全国首家“螺蛳粉产业学院”。

  从地区来看,2020年新建二级学院的高职院校分布在25个省(市、自治区)。学校数量排在前三名的分别是山东、河南、广东。其中山东有15所,河南有12所,广东有9所高职均新设二级学院。

  2020年职业院校新设的二级学院数量庞大,范围广泛。从二级学院名称来看,部分二级学院主要面向智能制造、创新创业、社区学院、继续教育、新能源、物联网等方向。二级学院的建设在一定程度上体现出学校开拓发展的新方向。其中新媒体、直播学院、物联网、智能制造等都与新兴产业密切相关。
 
2

2020年技师学院新建的二级学院名单


  根据不完全统计,聚宝发现2020年有11所技师学院新建16个二级学院。

  其中苏州市电子信息技师学院2020年新设3个二级学院。滨州市技师学院、惠州市技师学院、济宁市技师学院2020年均新设2个二级学院。

  从学校所属地区来看,以上11所技师学院,有4所位于山东,3所在广东,2所在江苏,河南、北京各有1所。

  聚宝根据二级学院名称制作了词云,结果显示,出现频次较多的是“马克思主义学院”、“创业创新学院”、“智能制造学院”“新能源管理”等。这表明,2020年技师学院新建的二级学院主要培养这些方向的人才。

  综合以上,我们可以了解到职业院校、技师学院2020年新设的二级学院紧密对接时下市场需求,培养社会发展所需要的新型人才,部分二级学院更是在新兴产业的发展下应运而生。
 
 创新创业的时代浪潮带来“创新创业学院”的兴盛

  江门市技师学院、四平职业大学、吉林电子信息职业技术学院、上海震旦职业学院、三门峡职业技术学院等院校2020年均成立了创新创业学院。一方面,这是由于国家对大学生创新创业的支持和鼓励,另一方面创新创业更是时代的潮流。

  近些年,高校毕业生数量激增,也导致较大的就业压力。而互联网的崛起引发了新一轮产业变革,给当代大学生提供了诸多创新创业机会。大学生自主创业既缓解了难就业的矛盾,又创造了更多的社会价值。

  此外,“互联网+”大学生创新创业大赛以赛促学、以赛促教,以赛促创,培养了一大批新时代创新创业生力军。大赛搭建了成果转化新平台,推动赛事成果转化和产学研用紧密结合,促进“互联网+”新业态形成,推动形成高校毕业生更高质量创业就业的新局面。

  职业院校作为人才高地和知识重镇,培养当代大学生的创新创业能力是学校人才培养的战略目标,也是推动创新型国家建设,提高大学生创业就业能力的必然要求。职业院校成立创新创业学院,是主动顺应时代发展、适应社会变革的重要举措,也是学校深化改革、谋求发展的内在需求。学校成立创新创业学院,可以进一步整合创新创业资源、形成创新创业的大体系、大平台,逐步形成自身特色,有力支撑学校高水平建设和发展。

  直播与电商的崛起推动“直播、电商学院”的诞生

  浙江纺织服装职业技术学院成立了直播学院与电商直播研究中心;潍坊工程职业学院成立了潍坊乡村电商学院;广东科学技术职业学院成立了珠澳跨境电商产业学院……

  当前,直播成为一种时尚购物和销售方式,“电商直播”成为最具热度的新零售场景。看直播、云购物、血拼“双十一”、日常拆快递……这早已成为人们的生活常态。“人人皆是主播,人人皆可电商”的时代悄然来临。

  毋庸置疑,直播与电商的崛起催生职业院校开设直播学院、电商学院。职业院校设立直播学院也意味着随着直播行业规模化、规范化,对于人才的需求也在向职业化、高素质的方向转变。

  据了解,浙江纺织服装职业技术学院将学校人物形象设计、市场营销、服装陈列与展示设计、数字媒体艺术设计、服装表演等专业进行高度资源整合,构建与直播产业链高度匹配的跨专业、复合型人才培养生态。此外,合作企业将提供专人担任讲师,参与课程设置,全面参与日常教学中,给予学生专业的指导,为主播树立直播行业规范。

  此外,职业院校2020年还新设了新媒体学院、商务学院、贸易学院、文创产业学院等二级学院。这些学院的主要方向都与时下流行产业密切相关。
 
  可见,部分职校新建的二级学院根据社会产业变化而设立。产业热度高、市场需求大的专业方向,同时也是校企合作共建二级学院的主要方向。

  然而任何事物都具有两面性。从客观角度看,一方面,职业院校设立直播学院、电商学院、新媒体学院是应对新时代、新业态发展的激流勇进。

  另一方面人才培养需要较长时间,而市场经济瞬息万变、时代潮流风起云涌。当下热门的专业方向,在数年之后就业市场是否依然供不应求,相关专业毕业生能否顺利就业,新兴产业能繁荣多久,这一切我们尚不可知。职业院校紧跟时代潮流设立二级学院,究竟会乘风破浪走向光明的未来,还是在“风口”过后淹没在潮流中,时间会带给我们答案。

  一代人有一代人的责任,一代人有一代人的担当,新时代呼唤新作为。新时期,职业教育已经掀起了新的浪潮,职业院校应以人为本,质量为上,立足当下,引领未来。

  每一位职教人要以一往无前的奋斗姿态,“千磨万击还坚劲,任尔东西南北风”的意志,一起创造属于职业教育的新奇迹。

 

(摘编自2021年2月26日《中国教育报》)


 
友情链接