365英国上市(集团)有限公司-Official website
·校主站
·数字校园门户
·旧版回顾
网站首页
新闻动态
英国上市公司365
职教动态
学者论坛
他山之石
当前位置:
网站首页
>>
职教动态
>> 正文
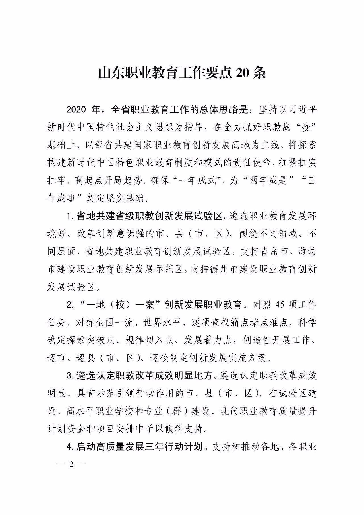
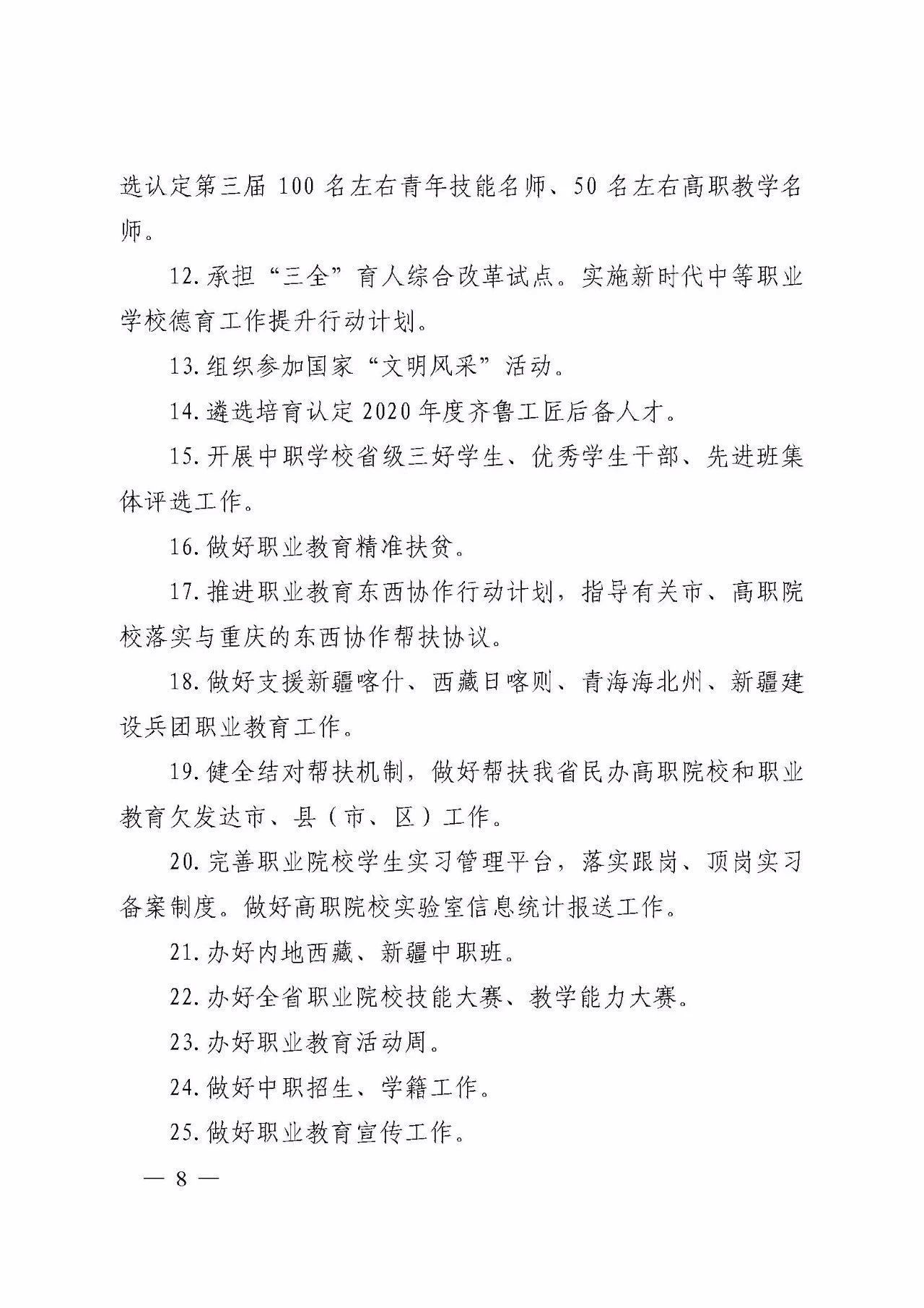
【地方动态】山东:职业教育工作要点20条
来源:
高等职业教育研究所
日期:
2020年04月10日 11:00
点击:
属于:
职教动态
(摘编自2020年4月10日《中国职业技术教育网》)
上一:
【行业热点】历年全国职业院校技能大赛统计,哪些高职院校获奖多?
下一:
【地方动态】山东:拨付3亿用于“双高计划”,15所职校获重点支持
友情链接
+
腾讯新闻
中国新闻网
搜狗
新浪
CMS系统
百度
好搜
搜狐
Copyright ©
2025 365英国上市(集团)有限公司-Official website 版权所有
琼ICP备10200870号-1
地址:海南省海口市美兰区桂林洋高校区