******365英国上市(集团)有限公司-Official website
英国正版365官方网站
当前位置: 网站首页 >> 职教动态 >> 正文

【行业热点】关于公布高等职业教育改革发展优秀成果案例获奖名单的通知

来源: 高等职业教育研究所   日期:2021年03月24日 21:33  点击:  属于:职教动态

各职业高等院校:

  为贯彻落实《国家职业教育改革实施方案》《职业教育提质培优行动计划(2020-2023)》要求,推进高等职业教育改革创新和高质量发展,研讨交流高等职业院校在“三教”改革、技术技能积累和产教融合、校企合作等方面的新经验、新做法,全国职业高等院校校长联席会议开展了“高等职业教育改革发展优秀成果案例” 评选活动。自2020年11月活动启动以来,共征集到来自315所院校的513个成果案例。

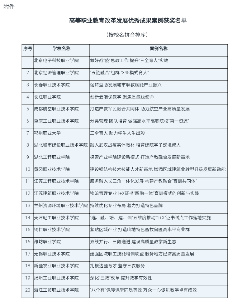
  经过专家评议和网络投票,遴选出20个典型案例为优秀案例,现将名单予以公布(详见附件)。

  附件:高等职业教育改革发展优秀成果案例获奖名单

  
全国职业高等院校校长联席会议

2021年3月19日     
 


 
(摘编自2021年3月22日《中国教育报》)
友情链接